无标题文档
首页
协会概况
协会简介
组织架构
协会理事会
专家队伍
协会章程
联系我们
详细地址
行业资讯
行业新闻
最新信息
通知公告
会员中心
会员展示
会员管理办法
入会申请
资料下载
会费标准
人员考核
培训计划
考试通知
成绩查询
证书查询
资料下载
鉴定评审
业务范围
评审动态
业务指南
政策法规
法规动态
法律
行政法规
部门规章
安全技术规范
相关标准
党建工作
党建工作
党史学习
首页
协会概况
协会简介
组织架构
协会理事会
专家队伍
协会章程
联系我们
详细地址
行业资讯
行业新闻
最新信息
通知公告
会员中心
会员展示
会员管理办法
入会申请
资料下载
会费标准
人员考核
培训计划
考试通知
成绩查询
证书查询
资料下载
鉴定评审
业务范围
评审动态
业务指南
政策法规
法规动态
法律
行政法规
部门规章
安全技术规范
相关标准
党建工作
党建工作
党史学习
安全技术规范
anquanjishuguifan
政策法规
法规动态
法律
行政法规
部门规章
安全技术规范
相关标准
安全技术规范
当前位置:
首页
-
政策法规
-
安全技术规范
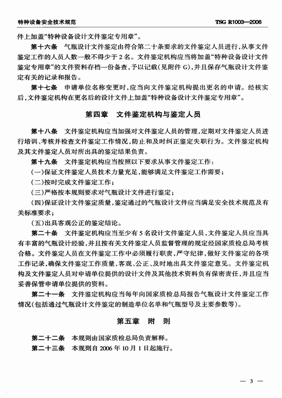
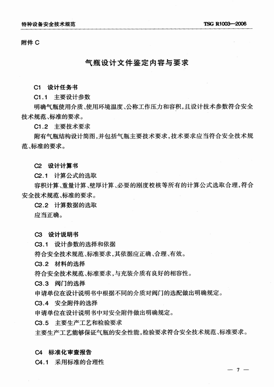
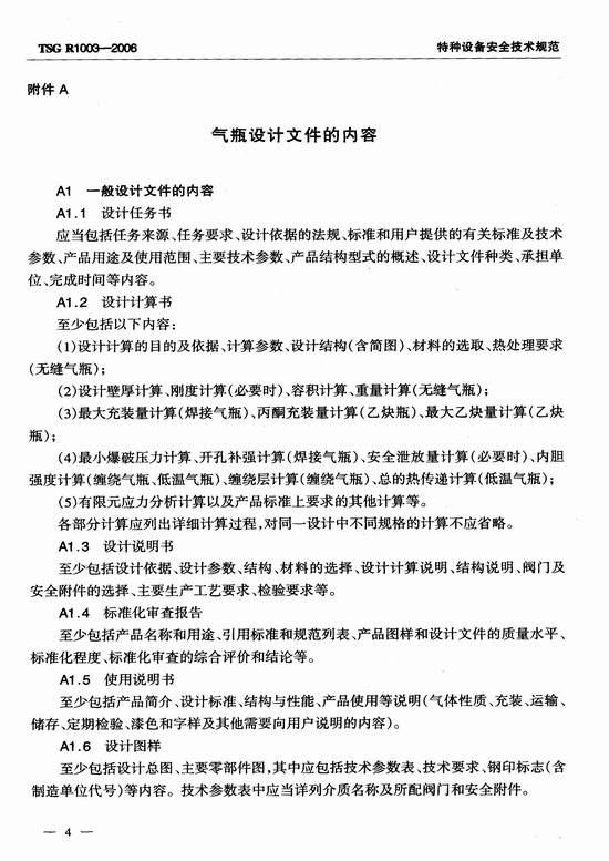
气瓶设计文件鉴定规则(TSG R1003-2006)
发布时间: 2020-08-28 15:57:29
无标题文档
返回首页
政策法规
微信
咨询
在线咨询
电话
0758-2712812
顶部